Geospatial Leading Company

Get a Free quote

Your Name*

Email*

Mobile No.*

Message*

Image Processing

It is a method to convert an image into digital form and perform some operations on it, in order to get an enhanced image or to extract some useful information from it. Usually Image Processing system includes treating images as two dimensional signals while applying already set signal processing methods to them. It is among rapidly growing technologies today, with its applications in various aspects of a business. Image Processing forms core research area within engineering and computer science disciplines too.

Unique Photogrammetry Solutions is an expert in processing high-resolution imagery into quality raster data products.

image processing

This involves removing distortions in the images (georectification, Orthorectification) and ensuring that the output is of high quality in terms of clarity, resolution and colour. The processing consists of georeferencing images, Orthorectification, mosaicing, colour balancing, and cutting to specified output formats. Unique Photogrammetry Solutions is able to produce a seamless raster data product from multiple image tiles. Unique Photogrammetry Solutions is adept at handling large volumes of images, automating many of the data management processes in this activity, and is able to pass on the gains in productivity to the client in terms of fast turnaround times and competitively priced solutions.

image processing services

Purpose of Image processing

The purpose of image processing is divided into 5 groups. They are:
  • Visualization - Observe the objects that are not visible.
  • Image sharpening and restoration - To create a better image.
  • Image retrieval - Seek for the image of interest.
  • Measurement of pattern – Measures various objects in an image.
  • Image Recognition – Distinguish the objects in an image.

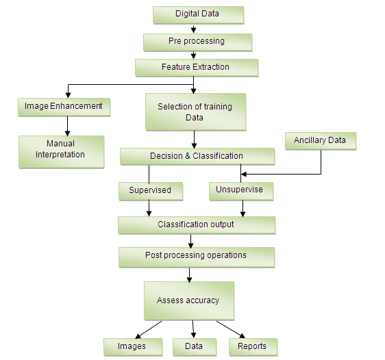
Unique Photogrammetry Solutions’s Digital Processing techniques help in manipulation of the digital images by using computers. As raw data from imaging sensors from satellite platform contains deficiencies. To get over such flaws and to get originality of information, it has to undergo various phases of processing. The three general phases that all types of data have to undergo while using digital technique are Pre- processing, enhancement and display, information extraction.

processing

Copyright © Unique Photogrammetry Solutions